学习强国 | 中国科协
 所在位置: 首页  >  信息公开  >  预决算公开
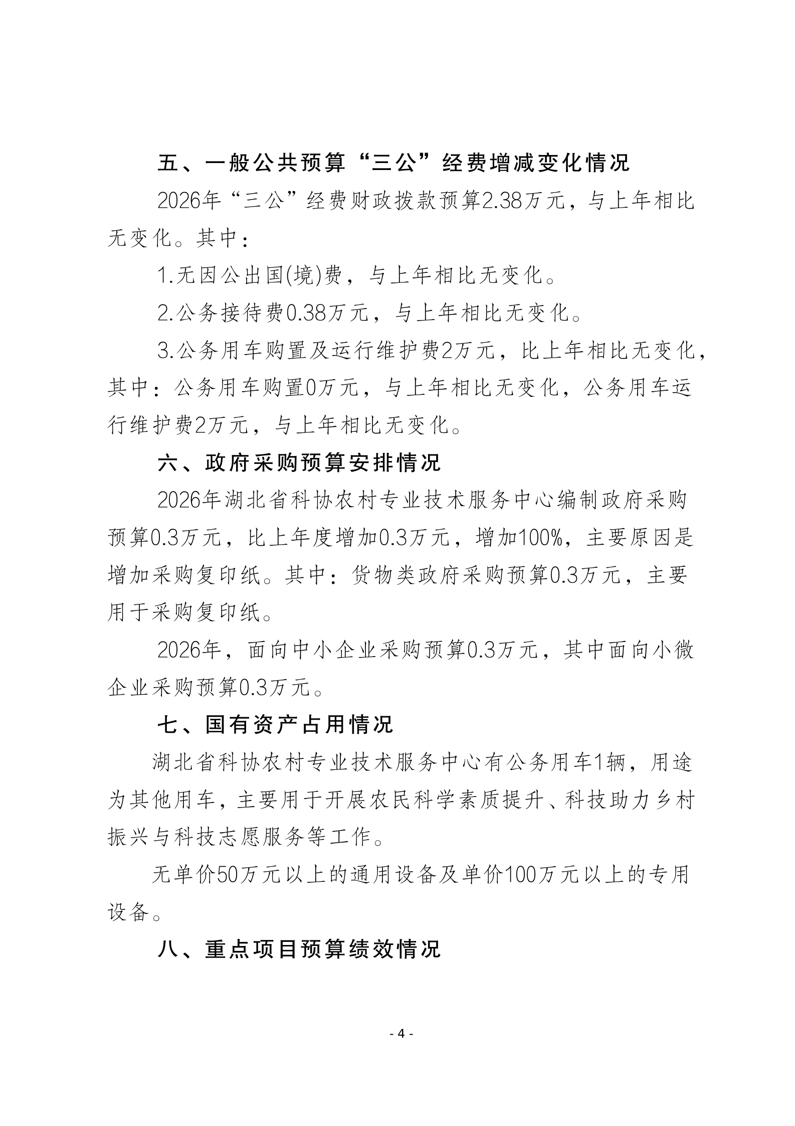
2026年湖北省科协农村专业技术服务中心预算公开情况说明
2026-03-02 08:37|文章来源:省科协农村专业技术服务中心

1772269729362.png

1772270307499.png

附件:

1.收支总表.pdf

2.收入总表.pdf

3.支出总表.pdf

4.财政拨款收支总表.pdf

5.一般公共预算支出表.pdf

6.一般公共预算基本支出表.pdf

7.一般公共预算“三公”经费支出表.pdf

8.政府性基金预算支出表.pdf

9.项目支出表.pdf

首页  |  科协微信  |  科协一家  |  科普中国

copyright 2001-2021 Hubei Association for Science and Technology All Rights Reserved

湖北省科学技术协会    版权所有  2001-2024
鄂ICP备13005063号-3    鄂公网安备 42010602001219号
地址:武汉市武昌区八一路9号    湖北省科协综合办公大楼    
联合主办:湖北省科协办公室      湖北省科协学会信息服务中心
技术支持:湖北省科协学会信息服务中心信息部    湖北省科技信息研究院评估中心